OPUS Infiniti

PENSIR

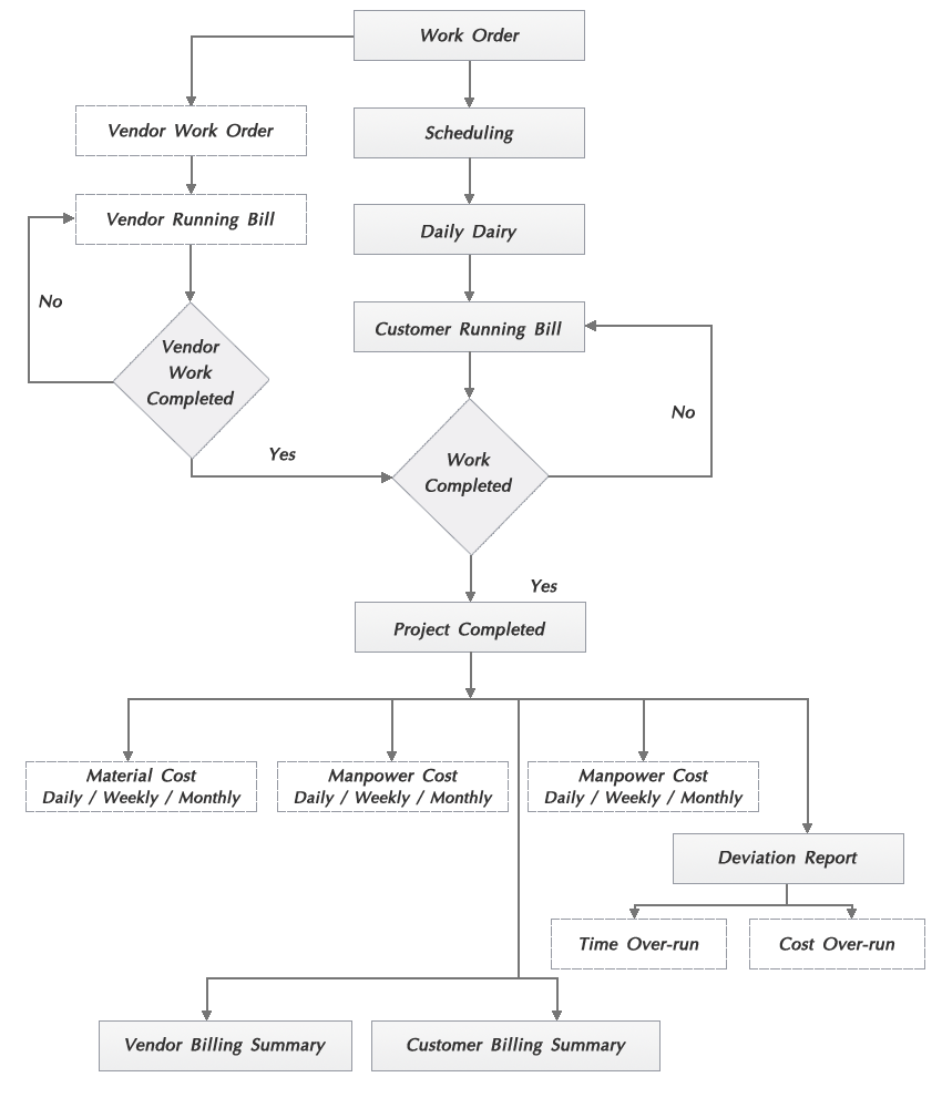
PENSIR (PROJECT - EVALUATION - NEGOTIATION - SCHEDULING - IMPLEMENTATION - REVIEW) is an organizational application, which can be used by construction and interior designing companies for their day - to - day activities. PENSIR give the ability to capture the basic essence information of construction and interior designing companies according to the work flow.Through PENSIR, the user can create week plan for manpower, week plan for materials, do scheduling, design quotation and save versions of negotiation with customers, create running bill for vendors, make daily diary entries and so on. Based on these entries made, various reports can be generated, all of which are customizable depending on companies requirements. It is also most flexible ERP solution, which can be fine tuned to the specific requirement of the company. Various logins based on roles can be created, by which individual persons can access the application individually. Extensive reports and analytical tools like pie chart, bar chart and dash board makes the whole application robust and user friendly. Integration with accounts and HR makes the application a one stop solution to the project management for the company.

List of Modules
Screen Name
Role Creation
Role Screen Mapping
Screen Name
Master Records
Sub Category
Customer
Vendor
Tax Master
Holiday Master
Week Plan
Material Master
Manpower
Screen Name
Attribute
Quotation Master
Quotation Negotiation
Quotation Approval
Work Order
Scheduling
Daily Dairy
Screen Name
Vendor Work Details
Running Bill Vendor
Supplier Running Bill
Screen Name
Quotation Report
Daily Dairy Schedule
Weekly Plan for Material
Weekly Actual Plan for Material
Weekly Plan for Manpower
Weekly Actual Plan for Manpower
Functional Flow


Screenshots